
名師開講 施工中消防防護計畫 黃培誠老師 Youtube

名師開講 施工中消防防護計畫 黃培誠老師 Youtube
臺北市建築物涉及施工中消防防護計畫檢核表 Af 1

2
2

消防管理高科技厂房消防防护计画范例下载 在线阅读 爱问共享资料

高科技廠房消防防護計畫範例

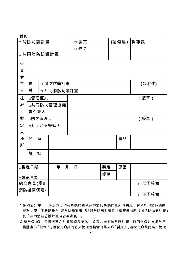
消防防護計畫書提報消防防護計畫及各場所消防防護計畫範例 防火管理 火災預防 苗栗縣政府消防 Kmbymh
2
2
簡單認識消防設備 1091021 新北市政府消防局 施工中消防防護計畫 消防建管聯審措施 Facebook